2020年2月18日,我实验室张瑶教授等多个课题组在Proceedings of the National Academy of Sciences of the United States of America (PNAS)(《美国科学院院刊》)合作发表题为“Nitrifier adaptation to low energy flux controls inventory of reduced nitrogen in the dark ocean”的研究论文,揭示了深海两步硝化过程的耦合机制,量化了深海硝化过程对全球海洋碳循环的贡献。
深海(水深大于200米的黑暗海洋)是海洋的主体,是海洋有机碳矿化和长期储存的主要场所,在地球物质循环中起着重要的作用。然而,迄今我们对深海系统物质与能量循环过程的研究还相对缺乏。
浮游植物在表层获取光能固定CO2,形成颗粒有机碳(POC)往下沉降,在深海再矿化后生成铵(NH4+),从而为深海化能自养细菌/古菌提供了能量来源。因此,氨氧化古菌和亚硝氧化细菌所介导的两步硝化过程是实现光能传递到深海再被利用的重要途径,是深海重要的供能过程,支撑了海洋“黑暗固碳”——不依赖于光合作用的化能自养固碳,为深海生物圈提供了“新”的有机质,同时积累硝氮。由于亚硝氧化菌群研究的长期滞后,氨氧化和亚硝氧化功能群在深海的协作关系始终不明了,因此国际上对深海硝化菌群支撑的碳(C)−氮(N)耦合机理(定性)的理解仍极为有限,对C−N计量学关系(定量)的准确估算仍是空白。
该研究工作结合多组学分析、生理学实验、现场原位速率及动力学观测和模拟,以及生态系统模型,阐释了氨氧化古菌和亚硝氧化细菌显著差异的代谢策略,及两步氧化过程耦合、硝化与黑暗固碳耦合的生理生态学机制,建立了硝化菌群支撑的C−N、物质与能量转换的计量学关系,量化了深海硝化过程对深海生物圈及全球海洋碳循环的贡献和影响。该工作为深海物质与能量循环研究提供了新的参数,对深入认识深海生物地球化学过程具有重要意义。

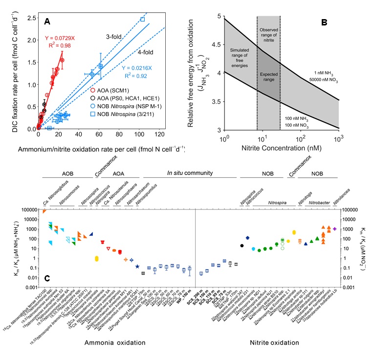
图(A)氨氧化古菌和亚硝氧化细菌介导的氧化过程与黑暗固碳的关系;(B)表层至深海两步硝化过程热动力学模拟;(C)海洋(深蓝色图标所示,其他颜色表示来自土壤、淡水等其他生态系统)氨氧化和亚硝氧化菌群随深度逐渐升高的无机氮底物亲和力。
该研究工作由近海海洋环境科学国家重点实验室微生物海洋学、海洋碳循环、氮循环等多个课题组,联合美国华盛顿大学、南加州大学、奥地利维也纳大学多个团队合作完成,张瑶教授为论文第一及通讯作者。
该研究得到了科技部国家重点研发计划、国家重点基础研究发展计划、国家自然科学基金重大研究计划、创新研究群体等多个项目的资助。
论文来源:
Yao Zhang, Wei Qin, Lei Hou, Emily J. Zakem, Xianhui Wan, Zihao Zhao, Li Liu, Kristopher A. Hunt, Nianzhi Jiao, Shuh-Ji Kao, Kai Tang, Xiabing Xie, Jiaming Shen, Yufang Li, Mingming Chen, Xiaofeng Dai, Chang Liu, Wenchao Deng, Minhan Dai, Anitra E. Ingalls, David A. Stahl, and Gerhard J. Herndl. Nitrifier adaptation to low energy flux controls inventory of reduced nitrogen in the dark ocean. Proceedings of the National Academy of Sciences of the United States of America, 2020, DOI: 10.1073/pnas.1912367117.
全文链接:
https://www.pnas.org/content/early/2020/02/14/1912367117