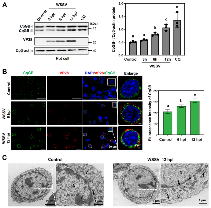
Autophagy generally functions as a cellular surveillance mechanism to combat invading viruses, but viruses have evolved various strategies to block autophagic degradation and even subvert it to promote viral propagation. White spot syndrome virus (WSSV) is the most highly pathogenic crustacean virus, but little is currently known about whether crustacean viruses such as WSSV can subvert autophagic degradation for escape. Here, we show that even though WSSV proliferation triggers the accumulation of autophagosomes, autophagic degradation is blocked in the crustacean species red claw crayfish. Interestingly, the soluble N-ethylmaleimide-sensitive factor attachment protein receptor (SNARE) complex including CqSNAP29, CqVAMP7, and the novel autophagosome SNARE protein CqSyx12 is required for autophagic flux to restrict WSSV replication, as revealed by gene silencing experiments. Simultaneously, the expressed WSSV tegument protein VP26, which likely localizes on autophagic membrane mediated by its transmembrane region, binds the Qb-SNARE domain of CqSNAP29 to competitively inhibit the binding of CqSyx12-Qa-SNARE with CqSNAP29-Qb-SNARE; this in turn disrupts the assembly of the CqSyx12-SNAP29-VAMP7 SNARE complex, which is indispensable for the proposed fusion of autophagosomes and lysosomes. Consequently, the autophagic degradation of WSSV is likely suppressed by the expressed VP26 protein in vivo in crayfish, thus probably protecting WSSV components from degradation via the autophagosome-lysosome pathway, resulting in evasion by WSSV. Collectively, these findings highlight how a DNA virus can subvert autophagic degradation by impairing the assembly of the SNARE complex to achieve evasion, paving the way for understanding host-DNA virus interactions from an evolutionary point of view, from crustaceans to mammals.

Liu L-K., Jian J-T., Jing S-S., Gao R-L., Chi X-D., Tian G., Liu H-P*. (2024). The crustacean DNA virus tegument protein VP26 binds to SNAP29 to inhibit SNARE complex assembly and autophagic degradation. Journal of Virology, e01408-23. doi: 10.1128/jvi.01408-23
https://journals.asm.org/doi/10.1128/jvi.01408-23